中足联明目张胆执行“双标”,崔康熙被罚,韦世豪却安然无恙
发表时间:2025-06-20 11:30:56 浏览:105

近日,中足联的一纸处罚决定引发了广大球迷和媒体的热议,同样是在赛后对裁判的判罚发表意见,但山东泰山俱乐部主教练崔康熙被停赛1场,罚款1万元;而成都蓉城球员韦世豪却安然无恙。中足联这种截然不同的处罚结果,被外界普遍质疑存在明目张胆的“双标”执法。
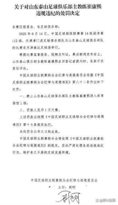
在中超联赛第14轮津门虎主场与泰山队之战后,崔康熙在新闻发布会上表达了对裁判判罚的不满 ,直言球队遭遇诸多不公正判罚,导致球员有被迫害想法。他甚至直接质问比赛监督对裁判判罚的看法。6月19日,中足联迅速发布罚单,以“发表不负责任评论”为由,对崔康熙处以停赛1场、罚款1万元的处罚。从程序上来说,中足联依据《中国足球职业联赛联合会纪律与道德准则》作出处罚,有规可循,无可指摘。

如果中足联能够一视同仁,那么也不会引起太大的争议,毕竟中超裁判水平十分低级已经是多年存在的事实,谁遇上谁倒霉,如果实在忍不住发几句牢骚,那属于自找麻烦。假如在处罚上再厚此薄彼的话,那就证明中足联的水平也不咋地。
回顾韦世豪此前的行为,呈现出的是另一番景象。在之前的比赛中,韦世豪也曾多次在场上和场下发表对裁判判罚不满的激烈言论,言辞之犀利并不亚于崔康熙。在某场比赛中,他因对裁判的一次判罚极为不满,在场上直接向裁判大声抗议,甚至在不久前的采访节目中,面对全国观众毫不掩饰自己对裁判的质疑,认为裁判的判罚影响了比赛的走向。可直到现在,中足联并未对韦世豪的这些言论并未做出任何实质性的处罚,仿佛这些事从未发生过。

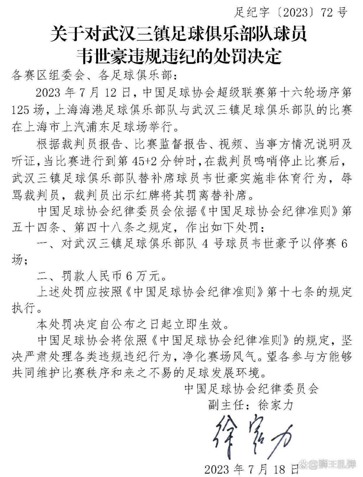
更何况,韦世豪在场上的屡屡粗暴犯规也曾招来过中国足协对他的严厉处罚。上赛季第24轮比赛,韦世豪在场上实施暴力行为,用脚从背后踢向对方球员,裁判员当即出示红牌将其罚令出场。赛后中国足球协会纪律委员会对其做出停赛4场 罚款4万元的严厉处罚。再往前追溯至2023赛季,上海海港迎战武汉三镇,在裁判员鸣哨停止比赛后,当时还是武汉三镇球员的韦世豪在替补席实施非体育行为,辱骂裁判员,裁判员出示红牌将其罚离替补席。赛后中国足球协会纪律委员会依据《中国足球协会纪律准则》对其作出停赛6场+罚款6万的处罚。

不管是在场上,还是在场下,不管是在公开场合,还是非公开场合,韦世豪都能以桀骜不驯的形象出现在人们面前,对抗不良裁判,这在很多人看来是一种“非常正义”的行为,但规则还得遵守,不是吗?中足联这次放过韦世豪,是否被看作是一种无可奈何之举呢?
这种反差极大的处理方式,难免让人产生中足联“双标”执法的质疑。同样是对裁判判罚发表看法,为何崔康熙要遭受处罚,而韦世豪却能置身事外?是因为崔康熙是外籍教练,而韦世豪是本土球员,中足联在处罚时存在内外有别?还是因为崔康熙所执教的泰山队和韦世豪所效力的成都蓉城在联赛中的地位有差异,所以执法尺度也有所差异?一直以来,山东泰山虽然在中国足坛为中国足球的发展默默耕耘数年,但一直不受中国足协的待见,成为中超裁判误判的“重灾户”,而这回中足联在处罚问题上又给出“双标”判罚,直让人“是可忍孰不可忍”啊!

中足联作为联赛的管理者,其处罚决定本应公平、公正、透明,为联赛树立良好的秩序和榜样。但此次事件中,明显的“双标”行为不仅损害了自身的公信力,也让广大球迷对联赛的公正性产生了严重的怀疑。这对于本就处于艰难发展阶段的中国足球来说,无疑是雪上加霜。球迷们希望看到的是一个公平竞争的联赛环境,而不是充满偏袒和不公的赛场。中足联若想挽回声誉,重塑球迷信心,或许需要重新审视自己的处罚标准,给所有关注中国足球的人一个合理的交代。
推荐新闻
-
U23国足以一场0-0,结束了预选赛,成功晋级U23亚洲杯正赛,对于这批年轻球员是一次很好的历练。中超联赛重燃战火,剩余7轮中超,国字号没有重要到比赛任务,各队可以安心的备战。9月12日20:00,中超第24轮焦点大...发表于:09月10日
-
近日,中国足协为中国男足招聘新主帅一事引发了关注。有媒体报道中透露,有三大顶级洋教有意国足帅位。消息一传出,也引来了球迷以及媒体的热议和关注。有多位名帅先后表达了对于执教中国男足的意愿。这其中就包...发表于:09月10日
-
中国足协已启动新一届男足国家队的选帅工作,选聘标准大致如下:1.有证2.原则60岁以下3.全职4.有国家队执教经历或亚洲、欧洲高水平联赛执教经历5.深刻把握现代高水平比赛技战术特点从外界媒体曝出的消息来看,现...发表于:09月10日
-
中超25赛季23轮赛程过后,积分榜前五依次是积50分的成都蓉城,积49分的上海申花,积48分的海港和国安,积40分的山东泰山。由于泰山队和前四名已拉开差距,不出意外,本赛季联赛冠军就会在这四队中诞生。客观分析...发表于:09月10日
-
北京时间9月10日,大连鲲城官方消息,球队外援穆谢奎家中再添丁,他已离华陪家人将缺席周末联赛。 大连鲲城官方写道:近日,大连鲲城队前锋穆谢奎家中再添新成员,恭喜大奎! 穆谢奎现...发表于:09月10日
-
9月10日,资深媒体人沈雷在《东方体育日报》发文,谈到了重庆铜梁龙前锋向余望在U23男足亚洲杯预赛中的挣扎表现。 该媒体人表示:在对阵东帝汶和北马里亚纳群岛的两场比赛里,向余望均首发出...发表于:09月10日
-
即使三场预选赛的过程不能令人满意,最终达到了目标就是成功,U23国足顺利晋级正赛,主教练安东尼奥压力得到了释放,战术层面他被调侃为“大脚尼奥”,进攻战术一塌糊涂,但能守住了也是本事,澳大利亚也忌惮U23...发表于:09月10日
-
中超联赛重燃战火,中超剩下最后7轮,4支球队争夺最终的冠军,国安上一场0-6惨败给了山东泰山队,不只是积分上进一步落后,更是让塞蒂恩遭到了质疑,再不干预他的排兵布阵,今年又交代了。伤病问题不断,斯帕伊奇...发表于:09月10日
-
这个中超间歇期,上海申花遭遇一个致命暴击,那就是锋线王牌外援安德烈-路易斯完成腰椎间盘微创手术,预计至少要伤停6周左右的时间。众所周知,本赛季中超仅剩下最后7轮,而中超争冠也已经进入到非常残酷的冲刺阶...发表于:09月10日
-
北京时间9月12日晚20:00,中超第24轮将上演一场引人关注的强强对话,近期状态爆棚的山东泰山客场对阵近期状态略显低迷的上海申花。在经过了刚接手后的一番磨合之后,代理主帅韩鹏渐渐在山东泰山找到了执教感觉,...发表于:09月10日
-
当中国足协发布国足主帅选聘公告仅四天后,一个熟悉的名字突然闯入公众视野——51岁的法比奥·卡纳瓦罗已正式提交竞聘材料。这位曾以球员身份捧起金球奖的世界杯冠军成员,如今带着59.85%的中超执教胜率与2019年...发表于:09月10日
-
“教练告诉我保持冷静,然后去破门。”——刘诚宇U22国足0-0战平澳大利亚U22,晋级U23亚洲杯决赛阶段,中超间歇期即将结束,联赛争冠与保级非常激烈,无欲无求的球队将扮演他们的生死判官。北京时间9月12日(周五...发表于:09月10日
-
昨晚的西安国际足球中心,33622名球迷见证了一场没有进球却“意义重大”的比赛。 中国U23男足用一场极具纪律性的0比0逼平小组最强对手澳大利亚队,锁定了一个成绩最好的小组第二名额,顺利拿到2026年沙特U23亚洲...发表于:09月10日
-
2026亚足联U23亚洲杯预选赛最后一轮,中国队迎来小组最强对手澳大利亚袋鼠军团。在前面两轮比赛,中国队和澳大利亚队都是两连胜,但澳大利亚以净胜球优势排名第一,中国队排名第二,本场比赛其实就是小组第一之争...发表于:09月10日
-
中超25赛季已有多家俱乐部完成换帅,包括长春亚泰、河南队、武汉三镇,梅州客家、深圳新鹏城,甚至是被动换帅的山东泰山。以上俱乐部,若从球队战绩,士气,状态等维度去评估换帅效果的话,换帅最成功的当属山东...发表于:09月10日
-
从“匆匆过客”到“毛遂自荐”,卡纳瓦罗与中国男足的缘分似乎远未结束。中国足协官方于9月5日发布公告,公开选聘国足主帅,目标是持续提升国家男子足球队竞技水平和国际足联排名,完成2030年世界杯参赛目标任务...发表于:09月10日
-
近日,申花俱乐部宣布,主力中锋路易斯因伤停赛六周,这一消息让球队面临了前所未有的挑战。在此情况下,申花只剩下刘诚宇可以派上阵,但他并非纯正的中锋。同时,韩嘉文和王汉龙两位年轻小将还显得经验不足,令...发表于:09月10日
-
北京时间9月12日晚19:35,中超联赛第24轮将上演一场引人关注的焦点之战,成都蓉城坐镇主场迎战本赛季状态持续低迷的长春亚泰。在上一轮4:1大胜卫冕冠军上海海港之后,成都蓉城一举反超争冠最大热门上海申花,抢...发表于:09月10日
-
目前中超联赛还在火热进行,其中山东泰山最近势头还是不错的,在联赛中取得了一波4连胜,尤其是主场6-0复仇国安的比赛,无疑是让球队的士气得到了极大得提升,也是让球迷更加期待泰山队下赛季的表现了,不过泰山...发表于:09月10日
-
昨天,成都蓉城举办了媒体开放日活动,邀请球迷和足球媒体人参观球队训练。成都蓉城俱乐部的老总与球迷及足球媒体人进行交流,就俱乐部未来的投入、球员和教练的续约,以及亚冠联赛和中超联赛的取舍进行了详细说...发表于:09月10日
录像/集錦
- 足球
- 篮球
热门标签
- 足球
- 篮球
中超 北京国安 长春亚泰 河南建业 山东泰山 天津津门虎 浙江 上海申花 广州(已退出) 江苏苏宁(已退出) 北京人和(已退出) 深圳凤凰(已退出) 上海特莱士 天津权健(已退出) 武汉三镇 深圳佳兆业(已退出) 辽宁沈阳宏运(已退出) 大连实德(已退出) 四川冠城(已退出) 青岛海牛 重庆力帆(已退出)
英超 利物浦 切尔西 曼联 阿森纳 托特纳姆热刺 曼城 莱斯特城 纽卡斯尔联 斯托克城 伯明翰 富勒姆 斯旺西 维冈竞技 埃弗顿 南安普顿 狼队 西汉姆联 布莱顿 阿斯顿维拉 诺维奇
德甲 沙尔克04 云达不莱梅 斯图加特 拜仁慕尼黑 沃尔夫斯堡 勒沃库森 多特蒙德 门兴格拉德巴赫 RB莱比锡 霍芬海姆 法兰克福 柏林联合 汉诺威96 弗赖堡 奥格斯堡 美因茨 科隆 柏林赫塔 凯泽斯劳滕 卡尔斯鲁厄
法甲 马赛 里昂 波尔多 欧塞尔 里尔 巴黎圣日耳曼 蒙彼利埃 摩纳哥 雷恩 朗斯 圣埃蒂安 甘冈 尼斯 南特 图卢兹 梅斯 戛纳 斯特拉斯堡 马蒂格 勒阿弗尔
西甲 瓦伦西亚 皇家马德里 巴塞罗那 塞维利亚 马德里竞技 比利亚雷亚尔 马拉加 皇家社会 毕尔巴鄂竞技 赫塔费 莱万特 皇家贝蒂斯 塞尔塔 西班牙人 格拉纳达 拉科鲁尼亚 萨拉戈萨 桑坦德竞技 皇家奥维耶多 特内里费
意甲 拉齐奥 AC米兰 罗马 国际米兰 佛罗伦萨 尤文图斯 那不勒斯 亚特兰大 巴勒莫 桑普多利亚 乌迪内斯 都灵 萨索洛 帕尔马 福贾 克雷莫内塞 热那亚 卡利亚里 雷吉亚纳 皮亚琴察
欧洲杯 格鲁吉亚 拉脱维亚 北马其顿 苏格兰 阿尔巴尼亚 芬兰 匈牙利 希腊 挪威 保加利亚 斯洛文尼亚 塞尔维亚 罗马尼亚 乌克兰 捷克 斯洛伐克 瑞典 俄罗斯 土耳其 奥地利
