未来可期!广东两将入选大牌训练营杜锋不愁无人可用
发表时间:2025-06-09 12:35:05 浏览:106
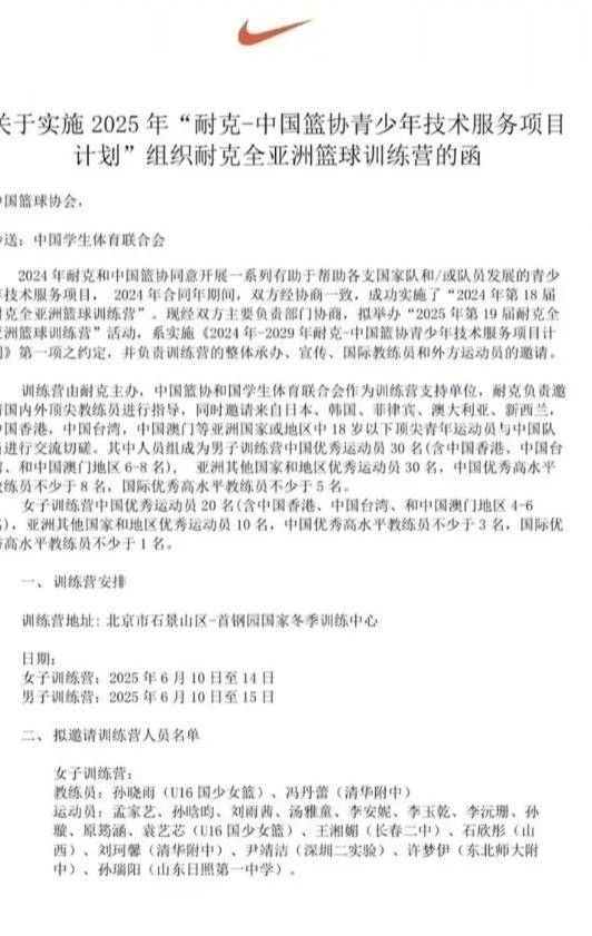
6月9日,目前CBA赛季已经结束,最近全运会男篮的比赛正火热进行。广东队是大家非常关注的,球队在季后赛出局后短暂休假,近期已经开始集训,因为有全运会的比赛任务。大家对于广东一队的情况非常了解,但对于二队的储备就知道的不多了。不久前我们看到2025年耐克亚洲训练营的函,广东青训的夏振峰和刘朕赫入选。

该训练营由耐克主办,中国篮协和中国学生体育联合会作为训练营支持单位,耐克负责邀请国内外顶尖教练员进行指导,同时邀请来自日本、韩国、菲律宾、澳大利亚、新西兰,中国香港,中国台湾,中国澳门等亚洲国家或地区中18岁以下顶尖青年运动员与中国队进行交流切磋,同时还有女篮球员的训练营。
训练营地点在北京市石景山区-首钢园国家冬季训练中心,具体时间女子训练营是2025年6月10日至14日,男子训练营是2025年6月10日至15日。

男子训练营,教练组成员为王建军、Nicola Markovic、邱彪、潘江、章文琪、杨庚霖、周末、姚耀敏。
球员有,岳铂然、姚盛彬、石洺豪、刘竞涵、赵博新、张懿赵杰、吕飞燕、范子宏、张子一、齐鹏帆、刘朕赫、张杨子悦、杨易轩、段粤阳、刘钇杞、李泽田、黄健豪、孙照涵、杨华、夏振峰、王浩宇、郝煊、姚柯宇、何昶玮、丁雪岩、李俊贤、李芃睿、左雨轩、鞠佳运、王晨宇、周展锋。

其中广东青训的夏振峰和刘朕赫入选,引起广东球迷关注。夏振峰08年生,身高1米92,体重76KG,打小前锋位置,此前在三大球比赛中表现出色。刘朕赫也是08年生,目前身高2米11,体重100KG,打大前锋。刘朕赫将会去美国打NCAA,收到多所大学的offer。
夏振峰和刘朕赫是广东青训这个年龄段比较出色的球员,现在又被大牌训练营邀请,这更是一种认可。未来他们都会进入广东一队,因此杜锋不愁无人可用。

推荐新闻
-
北京时间9月10日,中国女篮核心李月汝上一段恋情是与CBA边缘球员赵义明的姐弟恋,但两人已经分手3年。如今李月汝回应自己的感情问题,她表示暂时没有恋爱,且有了也暂时不会公开,但如果是结婚则会公布。李月汝已...发表于:09月10日
-
2024-25赛季CBA联赛漫长的休赛期还在继续,一则关于夺冠大热门广东男篮各大主力加练的消息持续升温。据知情人士爆料,近期探营发现广东队包括张皓嘉、杜润旺、张文逸、李文昊、焦泊乔等人都正在加练。毫无疑问,...发表于:09月10日
-
备受瞩目的CBA联赛还处于休赛期之中,今夏多支球队都进行了阵容的调整与补强。其中,传统劲旅广东队在总经理朱芳雨的帮助下,通过送出徐昕、夏振峰与彰华非等天赋新星,终于得到了梦寐以求的三号位与五号位本土即...发表于:09月10日
-
今夏休赛期的CBA联赛国内球员转会基本尘埃落定,完成了史诗级补强的广东队一跃成为了最接近总冠军的球队。然而,内线国手焦泊乔虽然通过交易加盟了广东队,但是迟迟没有迎来首秀机会也让很多球迷质疑其伤病问题。...发表于:09月10日
-
北京时间9月10日,消息源透露,CBA或将考虑恢复升降级和扩军,如果这一重大改革成功实施,那么对于NBL联赛来说无疑是一大利好消息,同时也能让CBA球队感受到压力,奋勇争先的提升实力,完善梯队建设。那么什么是...发表于:09月10日
-
北京时间9月10日,CBA联赛新赛季的比赛还没有那么快开打。近期,完成了补强的广东男篮也在探营活动中展现出了各大主力加练的自律性。其中,备受伤病困扰的本土内线焦泊乔也在训练中进行了加练,而且低位单打的高...发表于:09月10日
-
在这个休赛期里,广东男篮的补强幅度比较大,通过交易得到了崔永熙和焦泊乔两名国手级球员,国产阵容实力得到了极大的提升。在外援方面,广东男篮已经签下了小外援麦考尔和大外援萨林杰,并对NBA锋卫摇摆人特雷弗...发表于:09月10日
-
乙巳年七月十九 星期三01热点新闻进军U23亚洲杯!U22国足0-0澳大利亚携手出线北京时间9月9日晚19时35分,U23亚洲杯预选赛第3轮在西安国际足球中心展开角逐,中国男足U22主场迎战澳大利亚U23。上半场U22国足立足...发表于:09月10日
-
虽然新赛季还没有开始,但是很多球迷已经在为“成都的王”、CBA联盟罚款战略合作伙伴——黄荣奇感到担心了,是的,少了一年要交出许多的罚款的黄荣奇,CBA新赛季可怎么完成罚款的任务呢?在这个休赛期,那个在场...发表于:09月10日
-
邱彪作为一名教练其选人标准备受到广泛关注。与其他CBA教练相比,邱彪在选人方面存在独特之处。近两个赛季,他偏好选择有伤病问题的外援和经历伤病的国内球员,尤其青睐老将。这种引援策略看重老将的经验和新人的...发表于:09月10日
-
广东男篮这个休赛期的补强操作非常大手笔,无论是外援阵容,还是本土阵容的升级,都远超很多球迷的预期。下一场全运会热身赛,广东男篮将会迎战墨尔本老虎队,球队将会全力以赴拼下这场胜利。随着广东男篮新赛季...发表于:09月10日
-
进入9月份之后,CBA各家球队新赛季阵容基本确定,今年争冠局面又有新的变化,除了广厦外,两支强队实力都得到补强,分别是北京和上海,都有冲击冠军的实力,甚至看起来比广厦还要强一些。这里面最值得期待的肯定...发表于:09月10日
-
最近两天中国篮坛最热闹的事情,莫过于传言篮协会邀请NBL四强队伍参加CBA俱乐部杯赛,另外新赛季NBL的赛程将会与CBA基本一致。此消息一出,大部分人的反应都是,CBA将会恢复升降级了,毕竟再过两年给CBA20支球队...发表于:09月10日
-
时间回溯到2023-24赛季,当时广州男篮阵中还有崔永熙、祝铭震、陈盈骏、郭凯、焦泊乔等一众好手,并且闯入了季后赛。但逐渐出现财政危机的广州队,自去年开启了清仓大甩卖,到今年陆续把几位主力全部交易掉,不过...发表于:09月10日
-
在此前的一场男篮欧锦赛1/4决赛中,土耳其队以91比77战胜了波兰队,以全胜的战绩晋级4强,他们将与立陶宛队和希腊队比赛的胜者争夺一个决赛的席位;而波兰队则是在本场比赛后被淘汰出局。本场比赛中,波兰队虽然...发表于:09月10日
-
北京时间9月10日,根据媒体人“所罗门的臣仆”报道,正在备战NBL总决赛的长沙勇胜主力内线外援达卡里•约翰逊收到了包括NBL和CBA在内的多支俱乐部的报价。但其本人目前暂未做出选择。本NBL赛季,达卡里•约翰逊常...发表于:09月10日
-
CBA休赛期的引援大幕继续进行,广东宏远俱乐部再次抛出一则重磅消息,据国内媒体直播吧最新报道,广东宏远已经与前NBA后卫奎因正式完成签约。随着这位实力派NBA后卫的加盟,也让广东队新赛季的外援配置基本确定,...发表于:09月10日
-
随着新赛季的日益临近,美国媒体Hoopsrumors近日公布的一份NBA球员薪资排行榜,再次让全世界的篮球迷,感受到了顶级职业体育联盟惊人的“钞能力”。在这份榜单中,排名前50位的球员,其新赛季的年薪全部超过了325...发表于:09月10日
-
在教师节这个特殊的日子里,当我们向辛勤耕耘的园丁们致以敬意的同时,CBA的赛场上,同样上演着一幕幕动人的“师生情深”。在激烈的竞技体育世界里,教练与球员之间的关系,往往早已超越了单纯的工作范畴,他们既...发表于:09月10日
-
深度解析:CBA刻意摆烂的那几支鱼腩真的将迎来大结局?相信大家都非常清楚,就在最近的几个赛季,福建、四川、江苏这几支球队,已经成为全联盟有名的鱼腩球队,不管在哪个赛季,全联盟的最后几个名额都被这几支球...发表于:09月10日
录像/集錦
- 足球
- 篮球
热门标签
- 足球
- 篮球
中超 北京国安 长春亚泰 河南建业 山东泰山 天津津门虎 浙江 上海申花 广州(已退出) 江苏苏宁(已退出) 北京人和(已退出) 深圳凤凰(已退出) 上海特莱士 天津权健(已退出) 武汉三镇 深圳佳兆业(已退出) 辽宁沈阳宏运(已退出) 大连实德(已退出) 四川冠城(已退出) 青岛海牛 重庆力帆(已退出)
英超 利物浦 切尔西 曼联 阿森纳 托特纳姆热刺 曼城 莱斯特城 纽卡斯尔联 斯托克城 伯明翰 富勒姆 斯旺西 维冈竞技 埃弗顿 南安普顿 狼队 西汉姆联 布莱顿 阿斯顿维拉 诺维奇
德甲 沙尔克04 云达不莱梅 斯图加特 拜仁慕尼黑 沃尔夫斯堡 勒沃库森 多特蒙德 门兴格拉德巴赫 RB莱比锡 霍芬海姆 法兰克福 柏林联合 汉诺威96 弗赖堡 奥格斯堡 美因茨 科隆 柏林赫塔 凯泽斯劳滕 卡尔斯鲁厄
法甲 马赛 里昂 波尔多 欧塞尔 里尔 巴黎圣日耳曼 蒙彼利埃 摩纳哥 雷恩 朗斯 圣埃蒂安 甘冈 尼斯 南特 图卢兹 梅斯 戛纳 斯特拉斯堡 马蒂格 勒阿弗尔
西甲 瓦伦西亚 皇家马德里 巴塞罗那 塞维利亚 马德里竞技 比利亚雷亚尔 马拉加 皇家社会 毕尔巴鄂竞技 赫塔费 莱万特 皇家贝蒂斯 塞尔塔 西班牙人 格拉纳达 拉科鲁尼亚 萨拉戈萨 桑坦德竞技 皇家奥维耶多 特内里费
意甲 拉齐奥 AC米兰 罗马 国际米兰 佛罗伦萨 尤文图斯 那不勒斯 亚特兰大 巴勒莫 桑普多利亚 乌迪内斯 都灵 萨索洛 帕尔马 福贾 克雷莫内塞 热那亚 卡利亚里 雷吉亚纳 皮亚琴察
欧洲杯 格鲁吉亚 拉脱维亚 北马其顿 苏格兰 阿尔巴尼亚 芬兰 匈牙利 希腊 挪威 保加利亚 斯洛文尼亚 塞尔维亚 罗马尼亚 乌克兰 捷克 斯洛伐克 瑞典 俄罗斯 土耳其 奥地利
